Разработка цифровых ИС на примере микроконтроллерного ядра SCR1 - верификация и тестирование
Выполнение инструкции (J-тип)
Рассмотрим выполнение инструкции прыжка J-типа "jal tp, 2AE" (0x00A0026F). "jal tp, 2AE". При этом адрес инструкции - 0x2A4.
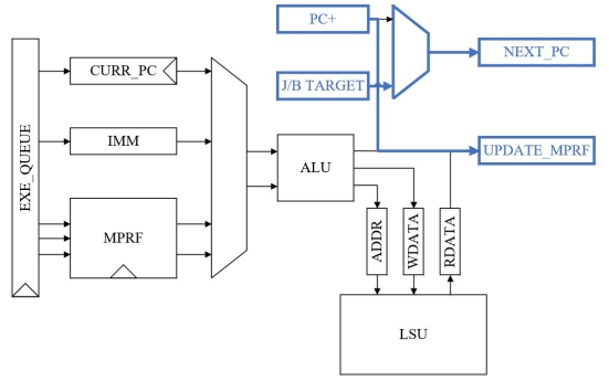
- Декодированная инструкция (управляющие сигналы, адреса операндов и т.д.) направляется на стадию выполнения.
- Выборка операндов из MPRF не требуется.
- Операндами в данном случае являются счетчик инструкций и непосредственное значение.
- Операнды "i_alu_addr_op1" и "i_alu_addr_op2" направляются в сумматор для вычисления адреса прыжка (i_alu_addr_res = 0x2AE).
- Блок выполнения передает блоку выборки флаг запроса нового адреса инструкции (exu2ifu_pc_new_req_o = 1) и сам адрес (exu2ifu_pc_new_o = 0x2AE).
- При этом инкрементированное значение счетчика инструкций (inc_pc = 0x2A8) запишется в регистрназначение.
- Аналогично инструкции "jalr" необходимо очистить очередь инструкций и передать памяти инструкций запрос по новому адресу.
Упрощенная схема выполнения инструкции:
Исключения
В случае возникновения "необычного" состояния во время работы ядра формируется т.н. исключение.
Зачастую, возникновение исключения конвертируется в ловушку, т.е. управление будет передано контролирующую среду.
Рассмотрим пример возникновения исключения некорректной инструкции (Illegal Instruction).
Illegal Instruction
Рассмотрим некорректную инструкцию 0x00000000. Код операции и поле funct3 соответствуют RVC инструкции CIW-типа c.addi4spn, добавляющей непосредственное значение, умноженное на 4, к регистру указателя стэка sp и записывающей полученное значение в регистр rd. Отличие от корректной инструкции - нулевое непосредственное значение.
- При попадании такой инструкции в декодер, сначала она будет воспринята, как RVC инструкция c.addi4spn, так как операционный код и поле funct3 заполнены нулями. Но из-за нулевого непосредственного значения будет сгенерирован флаг "rvc_illegal".
- Рассмотренные ранее поля структуры типа "type_scr1_exu_cmd_s" заполнятся "безопасными" значениями, т.е. флаги записи/чтения в регистры и память, флаги ветвлений, прыжков и т.д. будут сняты.
- Сама инструкция будет записана в непосредственное значение.
- При возникновении исключения также заполняются поля "exc_req" и "exc_code" структуры типа "type_scr1_exu_cmd_s", которые ранее были опущены.
- "exc_req" - флаг возникновения исключения.
- "exc_code" - код исключения, в данном случае код 2 говорит о возникновении исключения "Illegal Instruction"
При возникновении исключения некорректной инструкции блок выполнения передаст в блок CSR:
- Флаг возникновения исключения (exu2csr_take_exc = 1)
- Код исключения (exu2csr_exc_code = 2)
- Инструкцию, вызвавшую исключение (exu2csr_trap_val = 0x00000000).
- Текущее значение счетчика инструкций, т.е. адрес инструкции, вызвавшей исключение.
В ответ на этом же такте блок выполнения получит новое значение счетчика инструкций, т.н. trap vector (csr2exu_new_pc = 0x1C0).
Механизм формирования trap vector'а может быть прямым и векторным (зависит от конфигурации ядра и младшего бита CSRрегистра MTVEC).
Для исключений, независимо от механизма формирования trap vector'а, новое значение счетчика инструкций будет равно конкатенации "csr_mtvec_base" (поле BASE CSRрегистра MTVEC) и шести нулей.
В данном случае получим адрес 0x1C0, который будет отправлен в блок выборки.
Рассмотрим изменение CSRрегистров при возникновении исключения некорректной инструкции.
На картинке представлено два такта. Первый относится к такту, когда исключение было обработано блоком выполнения и данные переданы в CSR блок. Второй - следующий такт.
- Поле MIE регистра MSTATUS, отвечающее за включение прерываний, будет установлено в 0 (csr_mstatus_mie_ff).
- Предыдущее значение MIE будет записано в поле MPIE регистра MSTATUS (csr_mstatus_mpie_ff).
- В регистр MEPC будет записан адрес инструкции, вызвавшей исключение (csr_mepc = 0x304).
- В поле EC регистра MCAUSE будет записан код исключения (csr_mcause_ec_ff = 2).
- В регистр MTVAL будет записана инструкция, вызвавшая исключение (csr_mtval_ff = 0x00000000).
Список использованных источников
- SCR1 External Architecture Specification - URL: https://github.com/syntacore/scr1/blob/master/docs /scr1_eas.pdf.
- SCR1 User Manual - URL: https://github.com/syntacore/scr1/blob/master/docs /scr1_um.pdf.










