Основы Maxima
2.8 Решение задач элементарной математики
2.8.1 Нахождение корней уравнений и систем алгебраических уравнений
Решение алгебраических уравнений и их систем осуществляется при помощи функции , в качестве параметров. В первых квадратных скобках указывается список уравнений через запятую, во вторых — список переменных, через запятую (либо несколько упрощённые формы записи):
-
— решение одного уравнения относительно переменной
;
-
— решение уравнения с одной неизвестной и числовыми коэффициентами;
-
— решение системы уравнений.
Примеры:
Решение одного уравнения с одним неизвестным
(%i7) solve(x^2-5*x+4);
![[x=1,x=4]\leqno{(\%o7) }](/sites/default/files/tex_cache/07caa1ae56182e4e9bd13aae04e18eb4.png)
Решение одного уравнения в символьном виде:
(%i2) solve([x-a/x+b], [x]);
![[x=-\frac{\sqrt{{b}^{2}+4\,a}+b}{2},x=\frac{\sqrt{{b}^{2}+4\,a}-b}{2}]\leqno{(\%o2) }](/sites/default/files/tex_cache/e56defb642d806d3b82bb0ec31c24bcb.png)
Решение системы уравнений в символьном виде:
(%i10) solve([x*y/(x+y)=a,x*z/(x+z)=b,y*z/(y+z)=c], [x,y,z]);
![\begin{math}
(\%o10) [[x=0,y=0,z=0],
[x=\frac{2abc}{\left( b+a\right) c-ab}, y=\frac{2abc}{\left( b-a\right) c+ab},
z=-\frac{2abc}{\left( b-a\right) c-ab}]]
\end{math}](/sites/default/files/tex_cache/9a73883802c5bd028e2bc4d58fe8c851.png)
В последнем примере решений несколько, и Maxima выдаёт результат в виде списка.
Функция применима и для решения тригонометрических уравнений. При этом в случае множества решений у тригонометрических уравнений выдаётся соответствующее сообщение только и одно из решений.
Пример:
(%i13) solve([sin(x)=0], [x]); solve: using arc-trig functions to get a solution. Some solutions will be lost.
![[x=0]\leqno{(\%o13) }](/sites/default/files/tex_cache/f21dfd6ecdfddfb34ddfa4dcb9ce16b0.png)
Также Maxima позволяет находить комплексные корни
(%i18) solve([x^2+x+1], [x]);
![[x=-\frac{\sqrt{3}\,i+1}{2},x=\frac{\sqrt{3}\,i-1}{2}]\leqno{(\%o18) }](/sites/default/files/tex_cache/81bdb1cb8e41d799e78511ad5b1f2686.png)
2.9 Построение графиков и поверхностей
Для вывода графиков на экран или на печать при помощи Maxima существуют несколько вариантов форматов и, соответственно, программ вывода графики, а именно:
-
(Tcl/Tk программа с графическим интерфейсом пользователя; элемент xMaxima)
-
(мощная утилита для построения графиков, обмен с Maxima — через канал)
-
(Tk-интерфейс к
с рудиментарным графическим интерфейсом пользователя; включён в дистрибутив Maxima)
-
(встроенные возможности
-а к Maxima)
Все варианты интерфейса (кроме wxMaxima) для построения графиков используют две базовых функции: (построение двумерных графиков) и
(построение трехмерных графиков).
При использовании wxMaxima кроме них используются ещё две аналогичные команды: и
. Все команды позволяют либо вывести график на экран, либо (в зависимости от параметров функции) в файл.
2.9.1 Построение графика явной функции y = f(x)
График функции на отрезке
можно построить с помощью функции
) или
). Опции не обязательны, однако, для изменения свойств графика их нужно задавать. Параметр
можно не задавать, тогда высота графика выбирается по умолчанию. Построим график функции
на отрезке
.
(%i2) plot2d(sin(x), [x, -4*%pi, 4*%pi]); (%i3) plot2d(sin(x), [x, -4*%pi, 4*%pi],[y,-2,2]);
Результаты приведены на рис. 2.1, рис. 2.2
2.9.2 Построение графиков функций, заданных параметрически
Для построения графиков функций, заданных параметрически, используется опция . Для построения графика указывается область изменения параметра. Пример графика простейшей параметрической функции представлен на рис. 2.3.
Команда построения графика: plot2d ([parametric, cos(t), sin(t), [t,-%pi,%pi], [nticks,80]],[x, -4/3, 4/3])
увеличить изображение
Рис. 2.2. Простейшая команда построения графика с указанием интервала по оси Oy
увеличить изображение
Рис. 2.3. Простейшая команда построения графика функции, заданной параметрически
Опция указывает число точек, по которым проводится кривая.
Рассмотрим некоторые опции.
Опции указываются в виде аргументов функции в квадратных скобках. Возможна установка легенды, меток на осях, цвета и стиля графика. Применение нескольких опций характеризует следующий пример:
(%i17) plot2d([[discrete,xy], 2*%pi*sqrt(l/980)], [l,0,50], [style, [points,5,2,6], [lines,1,1]], [legend, experiment , theory ], [xlabel,"pendulum's length (cm)"], [ylabel,"period (s)"]);
В данном примере в одних осях строятся два графика. Первый строится в виде точек по массиву
с указанием стиля
. Второй строится по уравнению функции
с указанием стиля
. Опция
указывает подписи кривых, опции
и
— подписи осей. Результат приведён на рис. 2.4.
Формирование массивов для построения графика осуществляется следующим образом:
(%i12) xx:[10, 20, 30, 40, 50]; (%i13) yy:[.6, .9, 1.1, 1.3, 1.4]; (%i14) xy:[[10,.6], [20,.9], [30,1.1], [40,1.3], [50,1.4]];
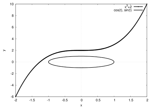
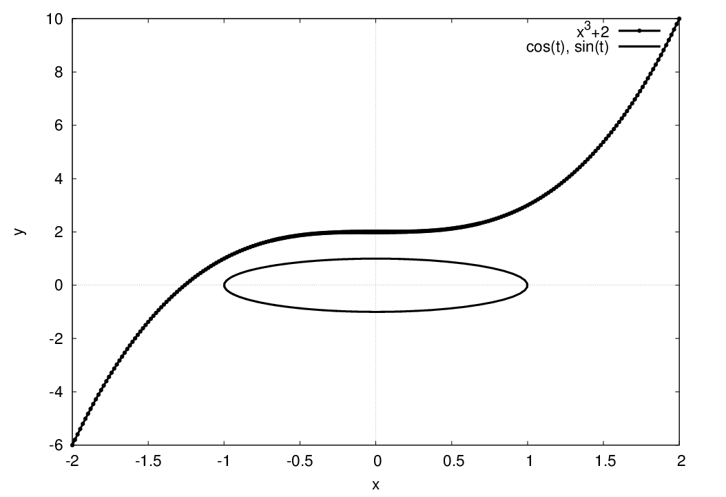
Можно комбинировать в одних осях графики кривых различного типа: функции или параметрические

например (см.рис. 2.5):
plot2d ([x^3+2, [parametric, cos(t), sin(t), [t, -5, 5], [nticks,80]]], [x, -2, 2], [xlabel, "x"],[ylabel, "y"], [style, [linespoints,3,2], [lines,3,1]], [gnuplot_term, ps], [gnuplot_out_file, "test.eps"]);
Опции [gnuplot_term, ps], [gnuplot_out_file, "test.eps"] указывают, что графическая иллюстрация выводится в файл в формате
(бэкенд для вывода графиков —
).
Опции [style,[linespoints,3,2],lines,3,1]] позволяют указать стиль линий на графике (линия с точками или сплошная линия).
Для вывода результатов в формат можно использовать опции (указание размеров 400,400 в общем случае необязательно): [gnuplot_term, png size 400,400],[gnuplot_out_file, max.png]
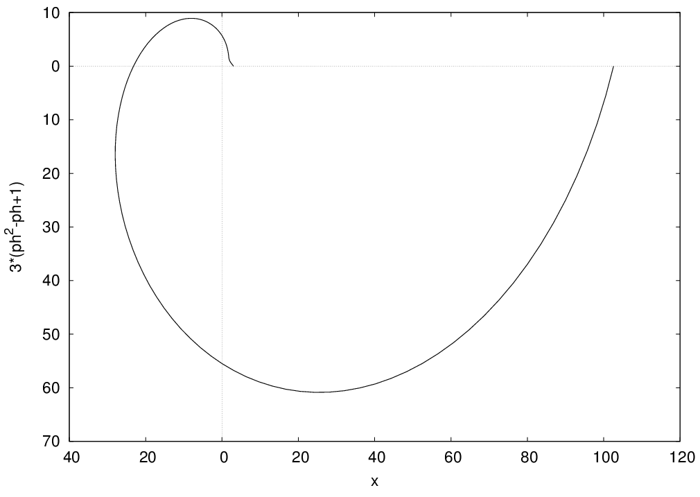
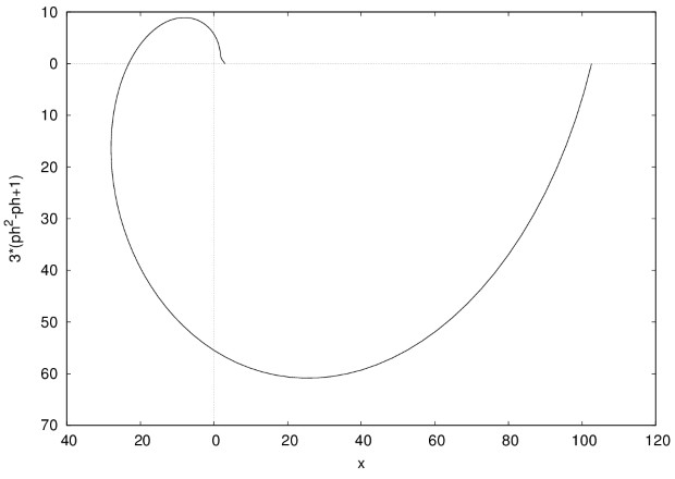
2.9.3 Построение кривых в полярной системе координат
Для построения графика в полярных координатах нужно задать изменение значений полярного радиуса и полярного угла. Пусть — зависимость полярного радиуса
от полярного угла
. Тогда график этой функции в полярных координатах можно построить, задав у функции
опцию [gnuplot_preamble, set polar; set zeroaxis ]. Данная опция будет действовать лишь при условии, что выбран формат графика
.
Пример: построить в полярных координатах график функции .
Для создания графика используем команду:
plot2d([3*(1-ph+ph^2)],[ph,0,2*%pi],[gnuplot_preamble,"set polar", "set zeroaxis","set encoding koi8r"],[xlabel,x],[gnuplot_term,ps], [gnuplot_out_file, "max.eps"],[plot_format,gnuplot]);
Результат приведён на рис. 2.6. Толщину и стиль линии можно регулировать, используя опцию (например, опция [style, [lines,3,1]] устанавливает ширину линии 3 и синий цвет).
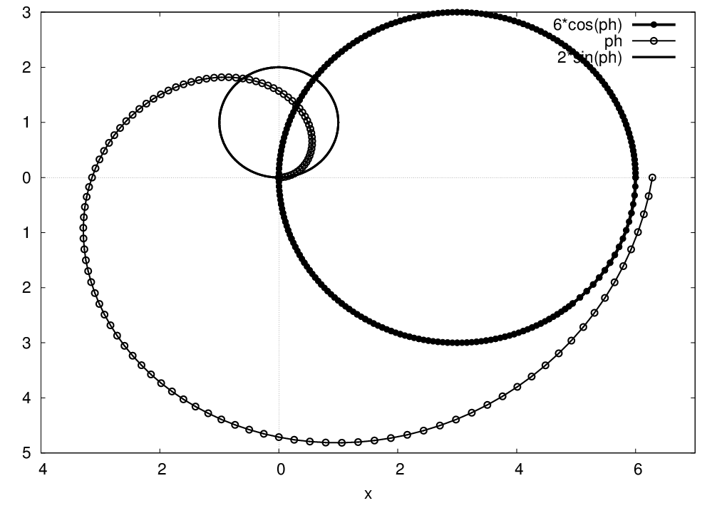
Пример: построить в полярных координатах графики трёх функций .
Для создания графика используем команду:
plot2d([6*cos(ph),ph,2*sin(ph)],[ph,0,2*%pi],[gnuplot_preamble, "set polar","set zeroaxis","set encoding koi8r"],[xlabel, x], [gnuplot_term,ps],[gnuplot_out_file, "max3.eps"], [plot_format,gnuplot]);
Результат приведён на рис. 2.7.
2.9.4 Построение трёхмерных графиков
Основная команда для построения трёхмерных графиков — . Рассмотрим технологию построения графиков с использованием интерфейса
. Поверхность функции в цветном изображении строится с использованием опции
(рис. 2.8).
Пример:
(%i2) plot3d (atan (-x^2 + y^3/4), [x, -4, 4], [y, -4, 4], [grid, 50, 50], [gnuplot_pm3d,true],[gnuplot_term,ps], [gnuplot_out_file,"plot31.eps"]);
С использованием этой опции и особенностей программы можно построить и изображение линий уровня функции. Пример (рис. 2.9 ):
(%i3) plot3d (cos (-x^2 + y^3/4), [x, -4, 4], [y, -4, 4], [gnuplot_preamble,"set view map"], [gnuplot_pm3d, true], [grid, 150, 150],[gnuplot_term,ps], [gnuplot_out_file,"plot32.eps"]);
Более строгий результат можно получить, используя стандартный формат функции . Пример (рис. 2.10):
(%i4) plot3d (2^(-u^2 + v^2), [u, -3, 3], [v, -2, 2]);
Для вывода графика в файл всё равно необходимо использовать опции (установить терминал
и имя файла результата). Необходимая команда:
(%i5) plot3d (2^(-u^2 + v^2), [u, -3, 3], [v, -2, 2], [gnuplot_term,ps],[gnuplot_out_file,"plot33.eps"]);
Смена формата графики также возможна за счёт использования опций . Пример (вывод графики в формате
—
рис. 2.11):
(%i6) plot3d (2^(-u^2 + v^2), [u, -3, 3], [v, -2, 2], [plot_format, openmath]);
Достоинством данного формата является встроенная возможность сохранения копии графического изображения в файл, редактирования и поворота построенного графика.
Функция, для которой строится трёхмерный график, может задаваться как Maxima или Lisp-функция, лямбда-функция либо выражение Maxima общего вида. При использовании формата выражение
рассматривается как функция двух переменных. При использовании формата
, каждая функция
рассматривается как функция трёх переменных.
Пример использования формата (рис. 2.12):
Функция позволяет строить графики функций, заданных в цилиндрических или сферических координатах за счёт использования преобразования координат (опция [transform_xy, polar_to_xy] или функция make_transform (vars, fx, fy, fz)).
Определённые преимущества обеспечивает формат , имеющийся в графическом интерфейсе wxMaxima (
и
). Команда построения графика в формате wxMaxima по синтаксису мало отличается от синтаксиса команд
и
. Качество воспроизведения графиков на экране wxMaxima относительно невысокое, но легко, выделив график щелчком мыши, сохранить его в файл (по умолчанию
). Качество копии в файле намного лучше, чем рисунка в окне wxMaxima.