| Россия |
Выбор инструкций при генерации кода
Эквивалентность грамматик
Две грамматики назовем эквивалентными, если совпадают порождаемые ими языки. Грамматика, приведенная на данной иллюстрации, эквивалентна грамматике, приведенной на предыдущей.
Можно увидеть, что эта грамматика получена из предыдущей с помощью устранения цепных правил. Как и в случае обычных грамматик, любая деревянная грамматика может быть приведена к эквивалентной, не содержащей цепных правил.
Проблема определения эквивалентности грамматик разрешима, хотя для неоднозначных грамматик (определение неоднозначных грамматик будет дано ниже) это может потребовать экспоненциального времени.
Нормализация грамматик
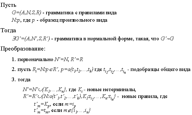
Покажем, что для деревянной грамматики, у которой в правой части правил находятся образцы произвольного вида, существует эквивалентная грамматика в нормальной форме.
Пусть G=(A,N,S,R) - грамматика произвольного вида. Построим по ней грамматику G'=(A,N',S,R') в нормальной форме, действуя следующим образом:
- первоначально множества нетерминалов и правил для новой грамматики совпадают с таковыми для старой;
- выберем среди правил новой грамматики правило R=N:p, у которого образец p в правой части не находится в нормальной форме, и удалим его. Если такого правила нет, то грамматика уже находится в нормальной форме;
- добавим в грамматику столько новых нетерминалов, сколько сыновей у root(p) , которые не являются тривиальными образцами (т.е. листьями, помеченными нетерминалами);
- добавим в множество правил дополнительные правила, которые содержат в левой части новые нетерминалы, а в правой - те поддеревья p , которые не являются тривиальными образцами;
- добавим в множество правил правило N=p', где p' - образец, полученный из p заменой тех его поддеревьев, которые не являются тривиальными образцами, на листья, помеченные соответствующими новыми нетерминалами;
- перейдем к шагу 2.
Пример нормализации грамматики
Легко видеть, что процесс, описанный выше, всегда завершится, и что полученная грамматика будет грамматикой в нормальной форме, эквивалентной исходной.
В качестве примера рассмотрим грамматику, показанную на иллюстрации. Здесь второе правило изначально не находится в нормальной форме, поскольку образец в его правой части содержит нетривиальный подобразец (лист, помеченный терминальным символом b).
В данном случае нормализация приводит к введению дополнительного нетерминала K1 и двух правил
K1:b и K: a(K1, K)
вместо второго правила.


