|
Курс: "Процессное управление на свободном программном обеспечении" нужно обновитьв части практических заданий, т.к. сейчас актуальна новая версия RunaWFE 4.1.2.
|
Изучение перспективы данных
Задание для самостоятельной работы
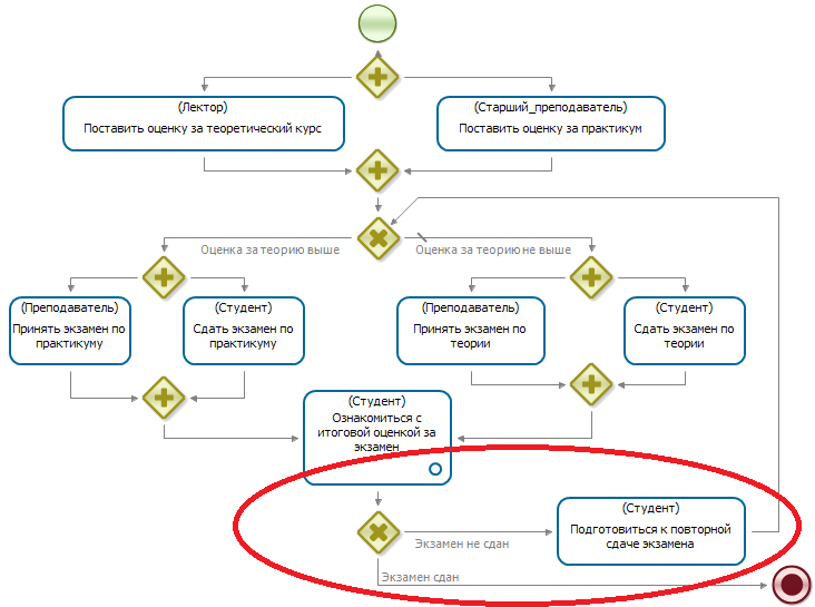
На основе бизнес-процесса "Пример 3-1" разработайте бизнес-процесс "Пример 3-2", схема которого изображена на рис. 7.31.
Бизнес-процесс "Пример 3-2" надо получить из бизнес-процесса "Пример 3-1" путем копирования, добавления элемента "Ветвление" и одного узла-действия. (Подробнее см. "Исполнимые бизнес-процессы и административные регламенты" ).
Переход "Экзамен сдан" должен быть выбран в случае, если итоговая оценка больше двойки. В противном случае должен быть выбран переход "Экзамен не сдан", что предусматривает повторную сдачу экзамена.
Требования к представлению результатов занятия
В результате выполнения работы должны быть представлены преподавателю отчет и файлы "Пример3-1.par" и "Пример3-2.par", содержащие разработанные на занятии бизнес-процессы.
В отчете должны содержаться следующие выходные данные:
- Цель
- Скриншоты основных действий, совершенных на занятии, с пояснениями
- Скриншоты, содержащие маршруты точек управления для экземпляров бизнес-процессов, доведенных до завершения
- Списки созданных на занятии ролей и переменных
- Список созданных на занятии отношений, пользователей, групп пользователей с описанием соответствующих полномочий
- Скриншот, содержащий созданные пары для отношения "Лектор"
Контрольные вопросы
- Что такое переменная бизнес-процесса?
- Как используются переменные бизнес-процесса?
- В каких случаях имеет смысл использовать
- Элемент "Ветвление":
- Неявное ветвление в узле-действии:


